Articles récents
Electronique : Oscillateurs à portes NON
Une des façons de réaliser simplement un oscillateur BF est d'utiliser une ou des portes NON. Nous allons voir quelques schémas tout en sachant qu'il existe de nombreux schémas et de variantes.
Ils sont très présents même si l'usage du porte NON est un peu encombrant sur un circuit intégré.
Schémas de principe
Le schéma de base est basé sur une porte NON qui est rebouclée sur elle même avec un réseau RC pour réaliser une temporisation.

Vous pouvez également réaliser un oscillateur sans réseau RC, à condition d'avoir un nombre impair de portes NON (et plus d'une).

Le système va se mettre à osciller à la fréquence de commutation des portes NON.

L'oscillation suit la fréquence de commutation des portes NON. Pour apporter une temporisation, on peut ajouter un réseau RC au schéma précédent.

On utilise les portes non utilisées du CD4069 en parallèle pour améliorer l'alimentation électrique de l'oscillateur. On obtient un signal avec une fréquence de 55.8khz dans cet exemple :

Oscillateurs à quartz
Selon Wikipédia, en électronique, un quartz est un composant qui possède comme propriété utile d'osciller à une fréquence stable lorsqu'il est stimulé électriquement. Les propriétés piézoélectriques remarquables du minéral de quartz permettent d'obtenir des fréquences d'oscillation très précises, qui en font un élément important en électronique numérique ainsi qu'en électronique analogique.Parfois tout ceci est directement mis dans un composant, il suffit alors de l'alimenter pour obtenir des oscillations. Voici, exemple d'oscillateur intégré à 4 PINS dont 2 pour l'alimentation:


On observe des oscillations en fronts montants ou descendants qui devront être filtrés pour obtenir une onde vraiment propre.
Le schéma basique d'un oscillateur à quartz :

Souvent on trouve la partie basse (quartz et les deux condensateurs) à l'extérieur des circuits intégrés, la résistance et la porte non sont intégrés dans la puce car plus petits.


L'exemple réalisé ci-dessus avec un quartz 3.579545Mhz, donne à l'oscillo une fréquence de 3.57920Mhz, ce qui contenu des erreurs de mesures indique que le schéma fonctionne correctement. On notera tout de même une onde assez déformée. Aussi vous trouverez souvent une porte NON derrière pour rendre le signal "carré".
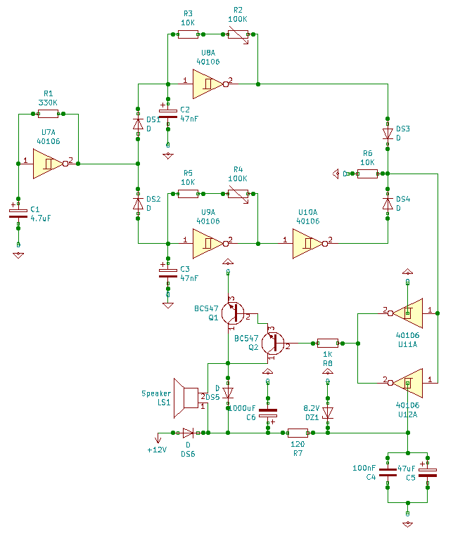
Sirène bi-ton
Pour finir voici le schéma d'une sirène bi-ton qui utilise trois oscillateurs. Le premier oscillateur donne la fréquence de base des inter-ton. Les deux autres oscillateurs pour les deux tonalités, à noter les potentiomètres pour faire varier les fréquences.

J'ai remplacé le darlington de sortie par un TIP 122 qui est un darlington de puissance. Un peu trop puissant d'ailleurs, j'ai fait un bond lors du premier allumage :-)...
Si vous voulez vous amuser, je vous conseille ce petit schéma, plaisant à réaliser sur breadboard avec assez peu de composants.
© 2025 www.doritique.fr par Robert DORIGNY